Documentation Home
MySQL 5.7 Reference Manual
Related Documentation Download this Manual
PDF (US Ltr) - 35.1Mb
PDF (A4) - 35.2Mb
Man Pages (TGZ) - 256.4Kb
Man Pages (Zip) - 361.2Kb
Info (Gzip) - 3.4Mb
Info (Zip) - 3.4Mb
Excerpts from this Manual

MySQL 5.7 Reference Manual  /  ...  /  MySQL Enterprise Firewall

6.4.6 MySQL Enterprise Firewall

Note

MySQL Enterprise Firewall is an extension included in MySQL Enterprise Edition, a commercial product. To learn more about commercial products, see https://www.mysql.com/products/.

MySQL Enterprise Edition includes MySQL Enterprise Firewall, an application-level firewall that enables database administrators to permit or deny SQL statement execution based on matching against lists of accepted statement patterns. This helps harden MySQL Server against attacks such as SQL injection or attempts to exploit applications by using them outside of their legitimate query workload characteristics.

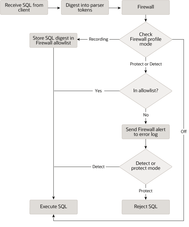
Each MySQL account registered with the firewall has its own statement allowlist, enabling protection to be tailored per account. For a given account, the firewall can operate in recording, protecting, or detecting mode, for training in the accepted statement patterns, active protection against unacceptable statements, or passive detection of unacceptable statements. The diagram illustrates how the firewall processes incoming statements in each mode.

Figure 6.1 MySQL Enterprise Firewall Operation

Flow chart showing how MySQL Enterprise Firewall processes incoming SQL statements in recording, protecting, and detecting modes.

The following sections describe the elements of MySQL Enterprise Firewall, discuss how to install and use it, and provide reference information for its elements.